

沙场秋点兵,青春正飞扬。经过7天紧张有序的军事训练,9月24日下午,学院富阳校区举行2024年新生军训检阅暨表彰大会。学院领导班子成员及富阳区渌渚镇人武部赵柳添、新生班主任和全体军训教官参加大会,共同检阅学生军训期间的训练成果。


“一、二、三、四······”
瞧!各连队同学们已经蓄势待发
伴随着震耳欲聋的口号声
整齐列队跑步入场
响亮的口号
瞬间点燃现场


标兵英姿飒爽,军旗迎风飘扬。分列式上,各方队依次通过主席台接受检阅。他们步伐整齐、军容严整、士气高昂、口号嘹亮,用精准的动作,展现了浙建技师学子昂扬向上、团结拼搏、奋发有为的精神风貌。

在擒敌拳团体操表演中,参训同学精神抖擞,出拳、抬肘、踢腿,一招一式、一防一击,杀声冲天,豪情满怀,尽显训练成效。

汇演结束后,毛文娟院长代表学院向全体教官在军训期间的辛勤付出和无私奉献表示崇高敬意和由衷感谢,向圆满完成军训任务的同学们表示热烈祝贺和亲切问候,并提出三点期望:一是要胸怀梦想,敢于尝试。要向榜样看齐,内心怀揣梦想,行动脚踏实地,不仅要在学业上设定清晰目标,更要在校园认真雕琢属于自己的精彩人生。二是要精进技能,敢于创新。要把“工匠精神”与军人的刚毅品质相结合,成为兼具扎实技能和创新精神的新时代高技能人才。三是要明辨笃行、敢于人先。要将课堂的所思所学积极应用于实践当中,矢志不渝地向着“大国工匠”的崇高理想迈进。

军训总教官对军训进行了全面总结,回顾了从站军姿到行进步伐,从队列训练到战术演练的点点滴滴,对同学们的迅速成长和显著变化表示欣慰。他希望同学们能够将军训中学到的知识和精神,应用到学习和生活中,不断超越自我。
学生代表包凯玲分享了军训期间的感悟与收获,表达了对未来学习生活的坚定信心和高昂斗志。



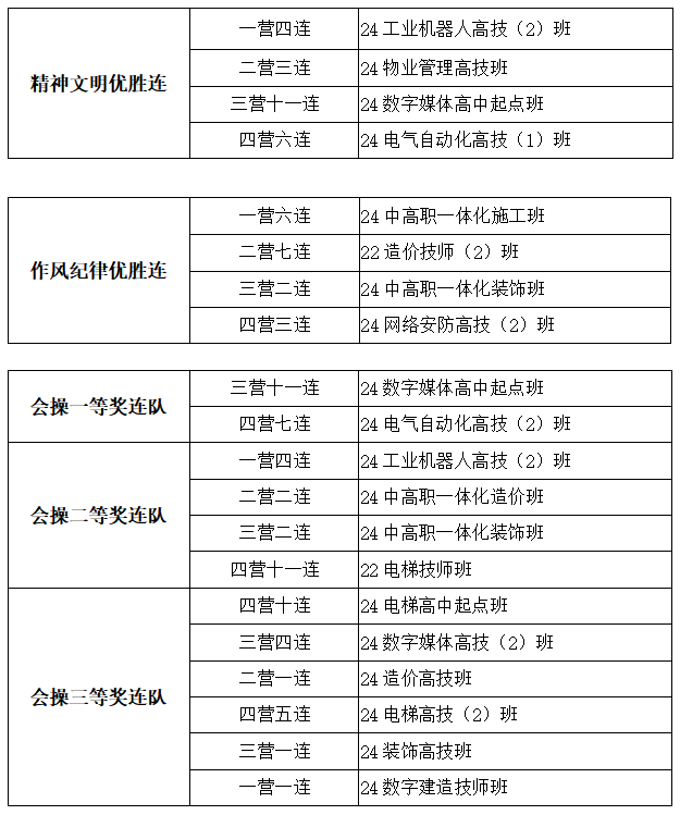
学院副院长黄建蓉宣读此次军训的获奖集体,学院领导依次为获得“精神文明优胜连”“作风纪律优胜连”“会操优胜连队”等荣誉的团队颁发奖状。

军训虽然已经结束,但那份坚韧不拔的精神、团结协作的力量,将永远镌刻在每一位参训同学的心中,成为他们未来成长道路上最宝贵的精神财富。